KP18068ESPA
  • KP18068ESPAKP18068ESPA

KP18068ESPA

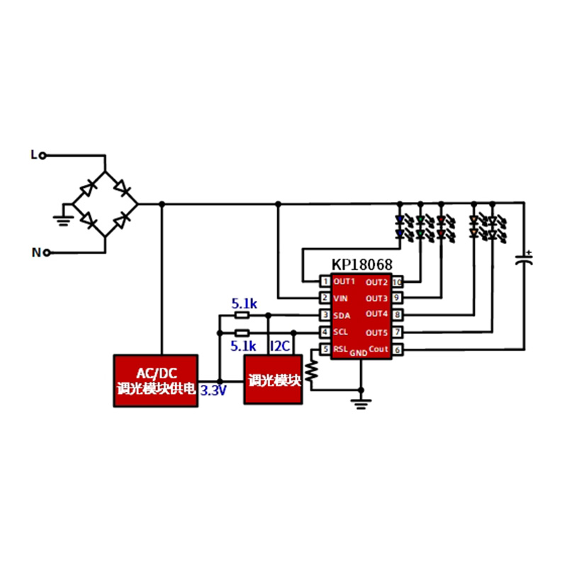
KP18068ESPA — це високоточна п’ятиканальна світлодіодна мікросхема лінійного регулювання постійного струму високої напруги, яку можна незалежно налаштовувати за допомогою інтерфейсу I2C (шина між інтегральними схемами) для регулювання розміру п’яти каналів струму та підтримки різних режимів затемнення.

Надіслати запит

Опис продукту

PF>0,7, п'ять повних високовольтних лінійних світлодіодних чіпів затемнення


KP18068ESPA — це високоточна п’ятистороння світлодіодна мікросхема з лінійним постійним затемненням повної напруги, яка відповідає вимогам специфікації IEC-61000-3-2:2020. Інтерфейс I2C (Inter-Integrated-Circuit Bus) можна використовувати для незалежного встановлення величини п’яти струмів і підтримує різні режими затемнення. Канал CW — це аналоговий режим затемнення, канал RGB підтримує аналогове затемнення та режим затемнення чоппера, і кожен канал підтримує затемнення рівня сірого 1024, щоб відповідати вимогам затемнення в різних випадках.


Схема CW KP18068ESPA може витримувати напругу 500 В і може отримувати живлення безпосередньо від входу змінного струму для керування лампою високої напруги, максимальний струм становить 77,5 мА; Схема RGB витримує напругу 500 В, максимальний струм 48 мА, щоб відповідати лінійному постійному струму високої напруги RGB. Перевагою KP18068 є висока точність постійного струму та глибина затемнення 0,1%.


Інтегрована функція компенсації напруги в мережі KP18068ESPA, точка компенсації та нахил компенсації мають функцію вибору рейтингу, яка може легко задовольнити вимоги до постійної потужності високої та низької напруги без додаткових пристроїв. У той же час існує також вбудована функція захисту від перегріву, коли температура чіпа перевищує точку захисту від перегріву, чіп автоматично зменшує вихідний струм для забезпечення стабільності системи.


Основна особливість

• Відповідає вимогам специфікації IEC-61000-3-2:2020

• П'ять маршрутів затемнення

• I2C керує інтелектуальним затемненням, підтримує п'ять одночасних робіт

• Напруга каналу RGB 500В, максимальний струм 48мА

• Напруга CW каналу 500В, максимальний струм 77,5мА

• Одноканальне затемнення рівня сірого 1024, глибина затемнення 0,1%

• ±5% вихідна точність постійного струму між мікросхемами

• Наднизьке енергоспоживання в режимі очікування <20 мВт

• Вбудована компенсація вхідної напруги

• Канал RGB підтримує як часткове затемнення, так і аналогове затемнення

• Інтегрована схема джерела живлення високої напруги 500 В

• Інтегрований захист від перегріву (OTP)

• Тип упаковки ESSOP-10L


Типове застосування

• Розумна світлодіодна лампочка

• Інше світлодіодне інтелектуальне освітлення тощо



Зв'яжіться з нами

Штаб-квартира Шеньчжень: 10-й поверх, будівля Центру досліджень і розробок, Індустріальний парк EVOC, 

Gвулиця uangming, Guangming Район, місто Шеньчжень, провінція Гуандун, Китай

Офіційний сайт компанії: www.cokinsemi.com

 

Електронна пошта: wyq@cokinic.com

Телефон:+86-18681585060

 




Гарячі теги: KP18068ESPA, Китай, Виробник, Постачальник, Фабрика, Індивідуальний, Низька ціна, Якість, Розширений, Міцний, Останні продажі, На складі
Пов'язана категорія
Надіслати запит
Будь ласка, надішліть свій запит у формі нижче. Ми відповімо вам протягом 24 годин.
X
Ми використовуємо файли cookie, щоб запропонувати вам кращий досвід перегляду, аналізувати трафік сайту та персоналізувати вміст. Використовуючи цей сайт, ви погоджуєтеся на використання файлів cookie. Політика конфіденційності
Відхиляти прийняти